julio 2025
-

La Conexión Inesperada: Cómo las Bacterias Intestinales Envejecen Nuestras Arterias (y Cómo el Acetato Podría Revertirlo)
El Enigma del Envejecimiento Vascular El envejecimiento es el principal factor de riesgo para las enfermedades cardiovasculares, la principal causa de muerte en el mundo.…
-

La Pista Oculta en la Sangre: La Albúmina Despierta un Mecanismo de Ataque Secreto en el Hongo Candida albicans
En Pocas Palabras: Candida albicans es un hongo común que normalmente vive en nosotros sin causar problemas. Para volverse patógeno, tradicionalmente se pensaba que necesitaba…
-

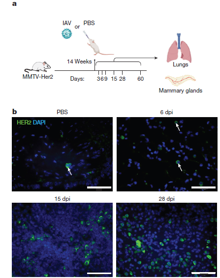
La Alarma Silenciosa: Infecciones Respiratorias como la Gripe y el COVID-19 Pueden “Despertar” Células Cancerosas Latentes y Acelerar la Metástasis
El Enigma de la Recaída del Cáncer Para muchos pacientes con cáncer, la batalla no termina con la remisión del tumor primario. El miedo a…
-

El Secreto de la fruta del Pepino: Una Mutación “Silenciosa” y un Marcador de ARN Revelan la Clave de su Domesticación
En Pocas Palabras: Los pepinos silvestres son pequeños y redondos, mientras que los cultivados son largos y cilíndricos. Un nuevo estudio ha descubierto el fascinante…
-

¡Adiós a las Agujas! La Próxima Revolución en Aplicación de Vacunas Podría Estar en tu Hilo Dental
En Pocas Palabras: Las inyecciones son dolorosas y un obstáculo para la vacunación universal. Un nuevo y revolucionario estudio ha desarrollado un método de vacunación…
-

BioEmu: La IA Revolucionaria que Simula la Danza de las Proteínas y Desvela los Secretos de la Función Biológica
Introducción: Más Allá de la Estructura, el Movimiento es la Clave de la Vida En los últimos años, la inteligencia artificial, con herramientas como AlphaFold,…
-

Espías Moleculares Revelan el Secreto de Cómo los Embriones Crean Patrones: Una Señal Local y Dinámica Genera un Gradiente Amplio y Estable
En Pocas Palabras: Para que un embrión se desarrolle correctamente, las células necesitan saber dónde están. Esto se logra a menudo mediante gradientes de moléculas…
-

Escudos Solares Naturales: Líquenes del Desierto Demuestran que Exoplanetas con Intensa Radiación UVC Podrían Albergar Vida
La Búsqueda de Vida y el Problema de la Radiación En nuestra incansable búsqueda de vida más allá de la Tierra, los exoplanetas similares al…
-

El “Disfraz de Invisibilidad” del ARNm: Descubren Cómo el ARN Modificado Engaña al Sistema Inmune para las Vacunas y Terapias del Futuro
En Pocas Palabras: Las exitosas vacunas de ARNm contra el COVID-19 funcionan tan bien porque el ARN está modificado químicamente para ser “invisible” a nuestro…
-

¡No es tu ADN, son tus Ribosomas! Descubren la Verdadera Causa de la Inflamación por Quemaduras Solares
En Pocas Palabras: Cuando te quemas con el sol, la piel se enrojece, inflama y duele. Tradicionalmente, hemos culpado de esta reacción al daño que…

Buscar
Últimos Posts
Últimos Comentarios
Categorías
Archivos
- mayo 2026 (21)
- abril 2026 (35)
- marzo 2026 (30)
- febrero 2026 (15)
- enero 2026 (21)
- diciembre 2025 (20)
- noviembre 2025 (16)
- octubre 2025 (21)
- septiembre 2025 (17)
- agosto 2025 (17)
- julio 2025 (19)
- junio 2025 (24)
- mayo 2025 (26)
- abril 2025 (49)
- marzo 2025 (20)
- febrero 2025 (10)
- enero 2025 (7)
- diciembre 2024 (8)
- noviembre 2024 (23)
- octubre 2024 (7)
Palabras clave
Sígue las noticias
Te invitamos a registrar tus datos como tu correo electrónico para que puedas recibir las últimas noticias y anuncios de Biología Molecular México

By signing up, you agree to the our terms and our Privacy Policy agreement.






