Vacunas
-

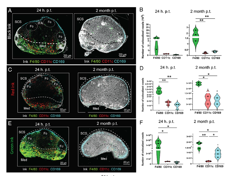
💉 ¿Tatuajes y vacunas? Un nuevo estudio revela cómo la tinta altera tu sistema inmune
Investigadores descubren que la tinta de los tatuajes viaja a los ganglios linfáticos, provoca inflamación crónica y puede reducir la eficacia de ciertas vacunas, como…
-

🌪️ La Tormenta Perfecta: Cómo el virus sincicial (VSR) y la alergia de mamá “conspiran” para causar asma infantil
📌 RESUMEN Un estudio masivo revela el mecanismo biológico exacto por el cual una infección viral temprana y los anticuerpos maternos desencadenan el asma de…
-

La Memoria de las Vacunas Tiene Dirección: Descubren por Qué Importa Dónde Recibes el Refuerzo
Cuando recibimos una vacuna, nuestro sistema inmunitario genera una “memoria” en forma de células especializadas, incluyendo las células B de memoria (Bmems). Estas células son…

Buscar
Últimos Posts
Últimos Comentarios
Categorías
Archivos
- abril 2026 (24)
- marzo 2026 (30)
- febrero 2026 (15)
- enero 2026 (21)
- diciembre 2025 (20)
- noviembre 2025 (16)
- octubre 2025 (21)
- septiembre 2025 (17)
- agosto 2025 (17)
- julio 2025 (19)
- junio 2025 (24)
- mayo 2025 (26)
- abril 2025 (49)
- marzo 2025 (20)
- febrero 2025 (10)
- enero 2025 (7)
- diciembre 2024 (8)
- noviembre 2024 (23)
- octubre 2024 (7)
Palabras clave
Sígue las noticias
Te invitamos a registrar tus datos como tu correo electrónico para que puedas recibir las últimas noticias y anuncios de Biología Molecular México

By signing up, you agree to the our terms and our Privacy Policy agreement.




