
-
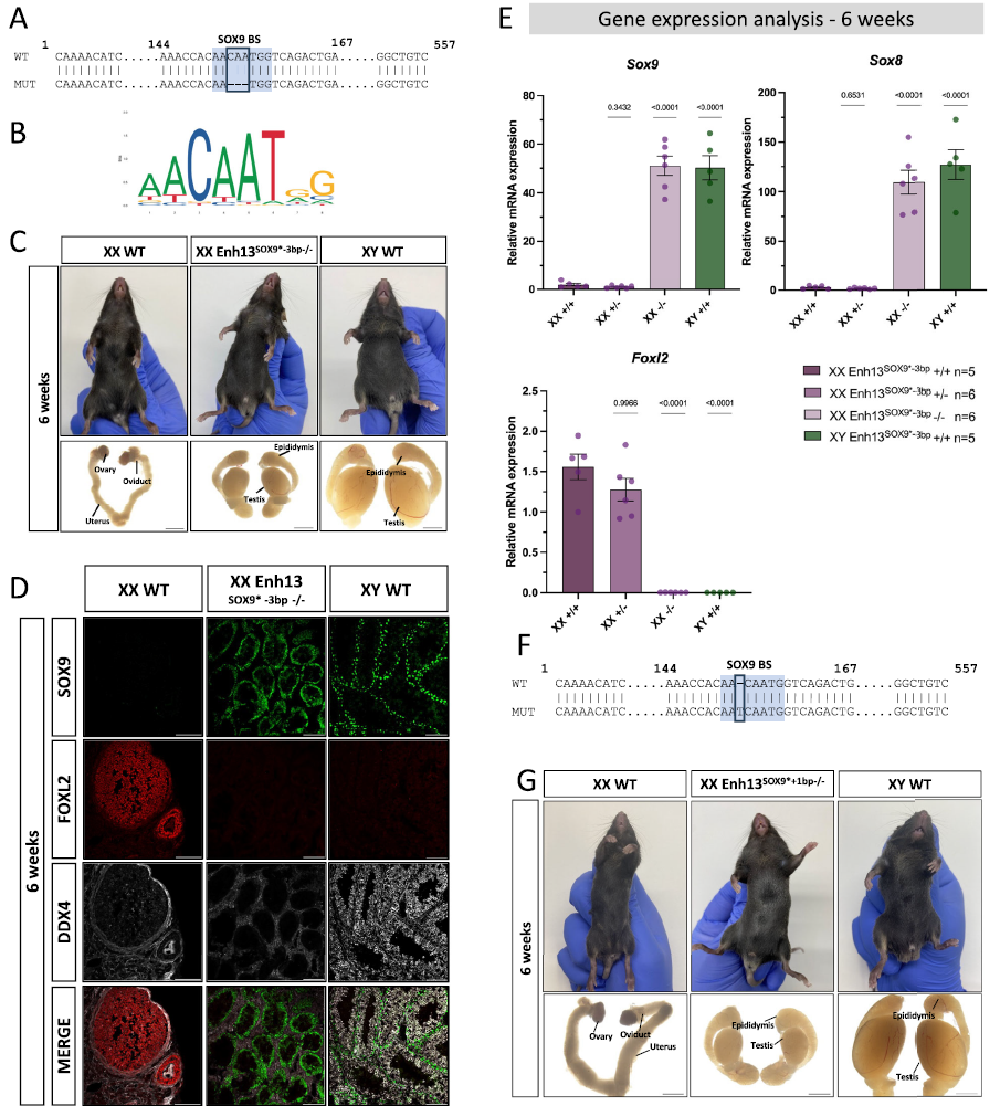
El asombroso poder de una sola “letra” de ADN: Cómo una mutación mínima puede cambiar el sexo biológico
En el mundo de la biología de mamíferos, la determinación del sexo se ha entendido clásicamente como una batalla entre dos programas genéticos opuestos: uno que favorece el…
4 min read
-
El secreto del ADN: La proteína H1 actúa como un “pegamento líquido” para organizar nuestro genoma
Si tomáramos todo el ADN del interior de una sola de nuestras células y lo estiráramos, mediría unos increíbles dos metros de longitud. Para lograr que toda esa…
4 min read
-
🛡️🧬 La IA se convierte en el nuevo escudo bacteriano: descubriendo las armas secretas del mundo microbiano
📝 RESUMEN La guerra entre bacterias y virus (fagos) ha durado miles de millones de años, lo que ha dado lugar a un arsenal de sistemas inmunitarios bacterianos…
4 min read
-
🔋🧬 El poder del cobre: el combustible secreto de las células inmunitarias y la nueva frontera contra las enfermedades autoinmunes
📝 RESUMEN El sistema inmunitario tiene sus propios “agentes de paz”, las células T reguladoras (células Treg), encargadas de frenar la inflamación y prevenir que nuestras defensas ataquen…
4 min read
-
🚨🤖 El síndrome inventado: cómo una enfermedad falsa demostró que aún no estamos listos para confiar nuestra salud a la AI
📝 RESUMEN En un mundo en el que cada vez más personas consultan a ChatGPT o Gemini sobre sus síntomas antes de ir al médico, un experimento reciente…
4 min read
-
🐉 El mito del oxígeno y los insectos gigantes: una teoría de 30 años derribada por la ciencia
📝 RESUMEN Durante décadas, los biólogos y la cultura popular han aceptado una regla de oro: los insectos gigantes prehistóricos (como las libélulas del tamaño de un halcón)…
4 min read

Buscar
Últimos Posts
Últimos Comentarios
Categorías
Archivos
- abril 2026 (21)
- marzo 2026 (30)
- febrero 2026 (15)
- enero 2026 (21)
- diciembre 2025 (20)
- noviembre 2025 (16)
- octubre 2025 (21)
- septiembre 2025 (17)
- agosto 2025 (17)
- julio 2025 (19)
- junio 2025 (24)
- mayo 2025 (26)
- abril 2025 (49)
- marzo 2025 (20)
- febrero 2025 (10)
- enero 2025 (7)
- diciembre 2024 (8)
- noviembre 2024 (23)
- octubre 2024 (7)
Palabras clave
Sígue las noticias
Te invitamos a registrar tus datos como tu correo electrónico para que puedas recibir las últimas noticias y anuncios de Biología Molecular México

By signing up, you agree to the our terms and our Privacy Policy agreement.










